AWS - EC2 3 : 가격정책
AWS 프리티어 주의사항(아래 사용 범위 벗어나면 유료)
- 원하는 SSD또는 마그네틱 조합으로 저장소 30기가 + I/O 2백만 건 및 스냅샷 스토리지 1기가 (데이터 저장 입출력 200만건)
- 모든 ASW 서비스를 합산해 15GB의 데이터 전송 (AWS서버에서 사용자들 로컬로의 데이터 전송량)
- 1GB의 지역 데이터 전송량 무료 제공
온 디맨드 인스턴스
- 내가 원하는 대로 인스턴스를 켜고 끄고 할수 있음
- 인스턴스를 중지하면 요금이 부과되지 않으므로 유용하다.
인스턴스 : AWS PC(서버) 단위라고 생각하자
예약 인스턴스
- 내가 원하는 대로 인스턴스 켜고 끄는건 변하지 않으나
- 계약기간을 예로 년 단위로 지정하여 최소 25~75%까지 할인된 금액으로 이용할 수 있다.
- 즉 온 디맨드 인스턴스는 계약기간 없고 예약 인스턴스는 계약기간이 있다.
스팟 인스턴스
- 아마존에서 노는 PC가 많다면 저렴하고, 반대면 더 비싸짐
AWS - EC2 4 : 인스턴스 장치 설정
3. Configure Instance : 인스턴스 설정

- Number of instances : 갑자기 대용량의 인스턴스 만들수 없으며 미리미리 한도를 늘려야함. 연습용은 대부분 1대의 인스턴스를 쓰면 되지 않을까?
- 네트워크에 잘 안 다면 안정적, 보안적, 유지보수 유용하게 설정하자.
- shutdown behavior : 인스턴스에서 서버 중지하면 [중지(데이터 보존) or 종료(데이터 삭제)] 기능 설정
- Enable termination protection : 실수로 인스턴스 삭제하지 않도록 보호하는 기능을 활성화 할거냐
- Monitoring : CPU, 메모리등 기본적으로 모니터링 지원해주지만 더 상세하고 하고싶으면 체크하면된다.(그러나 돈이 더 부과됨)
4. Add Storage : 컴퓨터에 저장장치 추가 설정

- Size : 프리티어에서너 30GIB 까지 무료 ( 리눅스는 8기가 / 윈도우는 30기가 까지 무료..?)
- Volume Type : general Purpose( ssd)추천

- IOPS : 저장장치의 속도! (높을수록 가격이 높아짐) (ssd하면 24/3000설정되네)
- Delete on Termination : 체크 하면 인스턴스 삭제시 저장소 같이 삭제(내장하드 개념) / 체크 해지하면 외장하드 개념
5. Tag Instance : 인스턴스 역할, 누가 사용하지 등 메모기능

6. Configure Security Group : 인스턴스 접근 권한, 어떤방식 접근 허용, 방화벽
네트워크 지식 필요함. 아래 링크 참고할 것.
https://opentutorials.org/module/1946/

- Assign a scurity group : Create a new security group (security group 없으면 생성 체크)
- Security gourp name : 생성하고자 하는 보안 그룹 명
- Description : 위의 항목과 중복 되면 안 됨, 설명
- Type : 인스턴스에 접속하는 여러가지 방법이 있을건데, FTP, 브라우저 웹서버 등등.. 여기선 제한된 방법으로만 허용되도록 설정.
- SSH는 원격 제어 접속 허용. 리눅스면 SSH 허용해줘야함.
- Soruce : Anywhere은 모든곳 허용, My Ip (현재 컴퓨터 IP),

- Type : 웹브라우저를 허용하고 싶다면 HTTP. 그런데 이런경우는 'Source'를 Anywhere로 해줘야 한다.

- Type : 윈도우 원격제어는 RDP로 한다.

7. Review Instance Launch : 비밀번호 생성


- Choose an existing key pair : create a new key pair
- Key pair name : 비밀번호 파일의 파일명
- Download Key Pair 클릭 -> 다운받은 파일 안전하게 소중하게 저장관리 할 것.
- 분실하면 다시 접속할 수 없음. 새로 인스턴스 만들어서 재 발급할 것.

Launch Instances 클릭하면 아래 화면 처럼 생성중인 화면을 볼 수 있다.

그럼 하단에 i-b5317510을 클릭해도 되고

Services -> Compute -> EC2 클릭해서 들어가도 된다.

그럼 아래 화면을 볼 수 있다.

AWS - EC2 6-1 : OSX에서 리눅스 인스턴스로 접속

인스턴스에서 우클릭 -> Connect

A standalone SSH client 클릭 후 아래 따라하면 된다.
1. Open an SSH Client. 원격 제어를 위한 원격제어 프로그램이 필요하다. 맥의 경우 기본 내장되어 있다. 그게 바로 터미널
2. 그리고 파인더 다운로드 폴더에 아까 저장한 비밀번호가 있을 것이다. 그걸 기억할 수 있고 훼손되지 않을 중요 로컬 폴더에 저장.

3. chmod 400 aws_password.pem 접근 권한을 수정해줘야한다. (소유자만 읽기 가능하게 설정. 나머지는 접근 불가)

4. ssh -i "파일명" ubuntu@IP주소
혹은
ssh -i "파일명" ec2-user@IP주소
5. 인스턴스에 설치된 우분에 ssh로 원격제어 중임.
6. 연결 끊고 싶으면 exit
AWS - EC2 6-2 : Windows에서 리눅스 인스턴스로 접속
https://www.youtube.com/watch?v=fpkFp8QI4Cw&list=PLuHgQVnccGMC5AYnBg8ffg5utOLwEj4fZ&index=12
AWS - EC2 6-3 : 리눅스에서 웹서버 사용
- sudo apt-get install apache2
- Y
- sudo apt-get update
- sudo apt-get install apache2
- 이렇게 하면 아파치 설치완료되자마다 바로 실행된다.
- 접속할때는 해당 인스탄스의 도메인과 IP를 알아야한다.
- 도메인과 IP는 아래 빨간 박스
- 위에까지는 강의 내용이고,
- 나의 경우 apt-get 명령어는 먹히지 않았고 맥의경우 이미 아파치가 설치되어 있는것 같다.
- 그리고 기존 실행 중인 인스턴스의 도메인 주소를 브라우저창에 복붙하니 해당 싸이트에 접속할 수 있었다.


AWS - EC2 7-1 : OSX에서 Windows 인스턴스로 접속
이 강의는 맥 OS인데 윈도우 OS를 잠시잠시 쓰고 싶을때 유용할 듯.
https://www.youtube.com/watch?v=qxjaPv_GwKU&list=PLuHgQVnccGMC5AYnBg8ffg5utOLwEj4fZ&index=14
AWS - EC2 8 : AMIs : 서버 백업 및 복원
>>인스턴스 우클릭
>>이미지 생성
>>이미지 명 작성
>>이미지 설명란 작성
>>완료 버튼 클릭
>>이미지 생성 중 (이미지 생성 중에는 인트턴스 서버가 일시적으로 정지 됨. 주의할 것)
>>IMAGES -> AMIs


>>Status ->available 로 자동으로 바뀌면 인스턴스의 서버도 작동함.
>> 이미지 우클릭
>>Launch

>> 여기서부터는 인스턴스 만드는 과정과 동일함.

>>이미지의 보안그룹은 다시 설정해주어야 한다.

>> 나머지 과정 완료하면

>>인스턴스가 추가로 생성된다.
>> 이런건 백업용으로 활용하기 좋다. 백업용으로 만든 후 기존 인스턴스에 문제나 오류 발생시 삭제하고 백업용 인스턴스를 사용하면 된다.
AWS - EC2 9 : AWS Marketplace (Wordpress 설치) : 다른 사람 인스턴스
:다른 사람의 인스턴스를 가져와 쓰기
>> 인스턴스 생성
>> AWS Marketplace

>> 구글에서 AWS marketplace 검색
https://aws.amazon.com/marketplace
>>HVM 이라고 써진 버젼이 좋다 (그런데 나는 못 찾음)

>>비용은 우측 가격표 참고해서 사용할 것

(이하 생략..)
EC2 10 : Scalability : 확장성
- EC2 : 가상화, 종량제
- 가상화 -> 가상머신이란?

AWS - EC2 11-1 : Scale Up
AWS - EC2 11-2 : 스트래스 테스트 준비
웹서버 위에 자바, DB 등등 설치하면 서버가 무거워짐.
AWS - EC2 11-3 : 스트래스 테스트 시작

AWS - EC2 11-4 : Elastic IPs
결론 : 우리가 만든 인스턴스를 이미지화 시킨 후 다시 켜서 더 좋은 타입으로 바꾸면 스케일업.
>>Elastic IP는 유료이다. 이걸 쓰면 인스턴스를 중지했다가 다시 실행해도 고정 IP를 유지한다.

AWS - EC2 11-5 : 인스턴스 교체
스케일업은 서버를 자동으로 중지시키므로 위험한 작업이다.
그래서 이것저것 테스트를 해보고 시뮬레이션도 짜보고 하자.
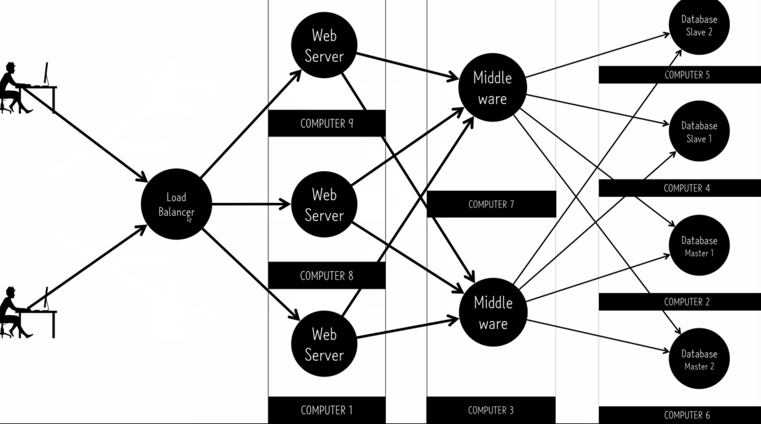
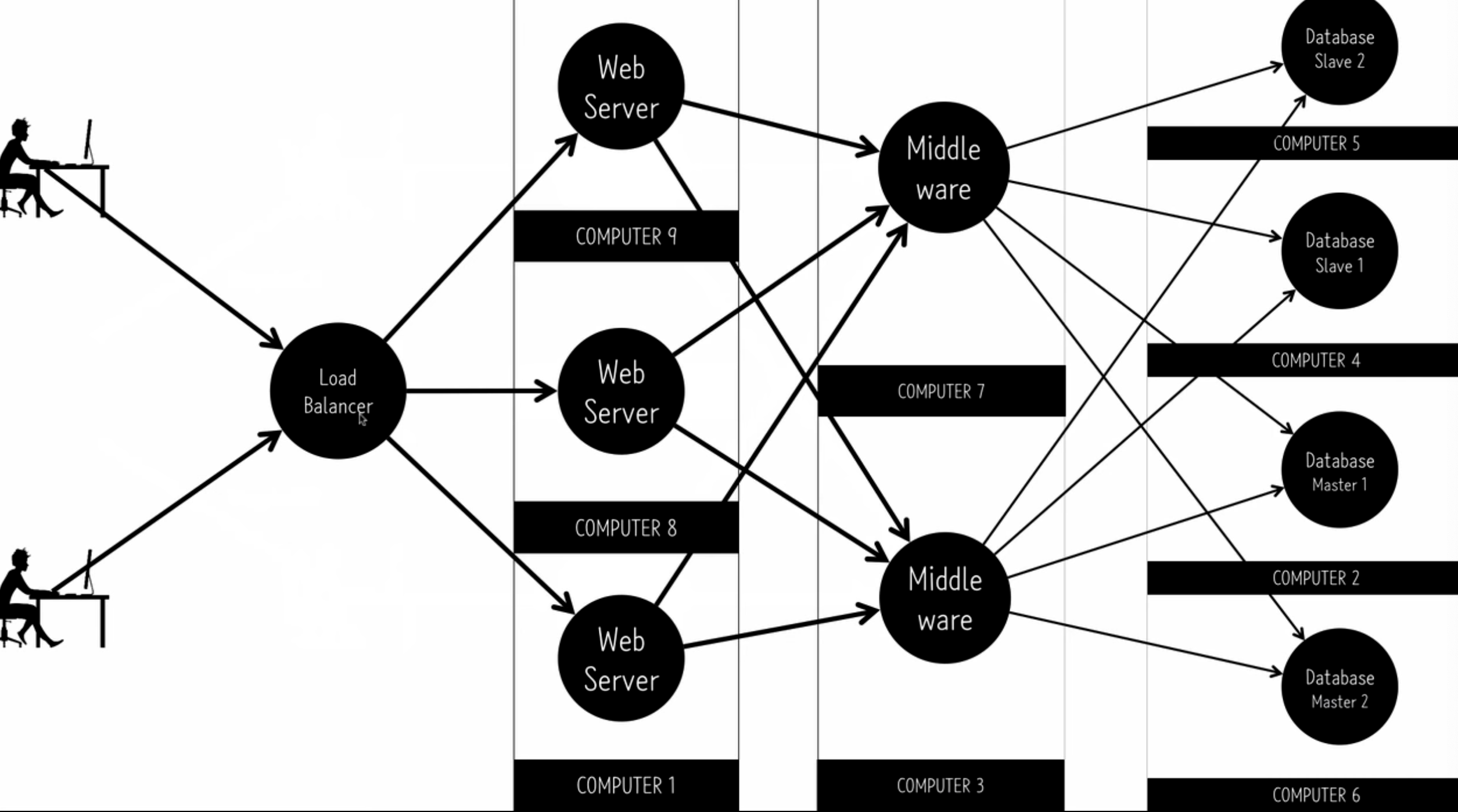
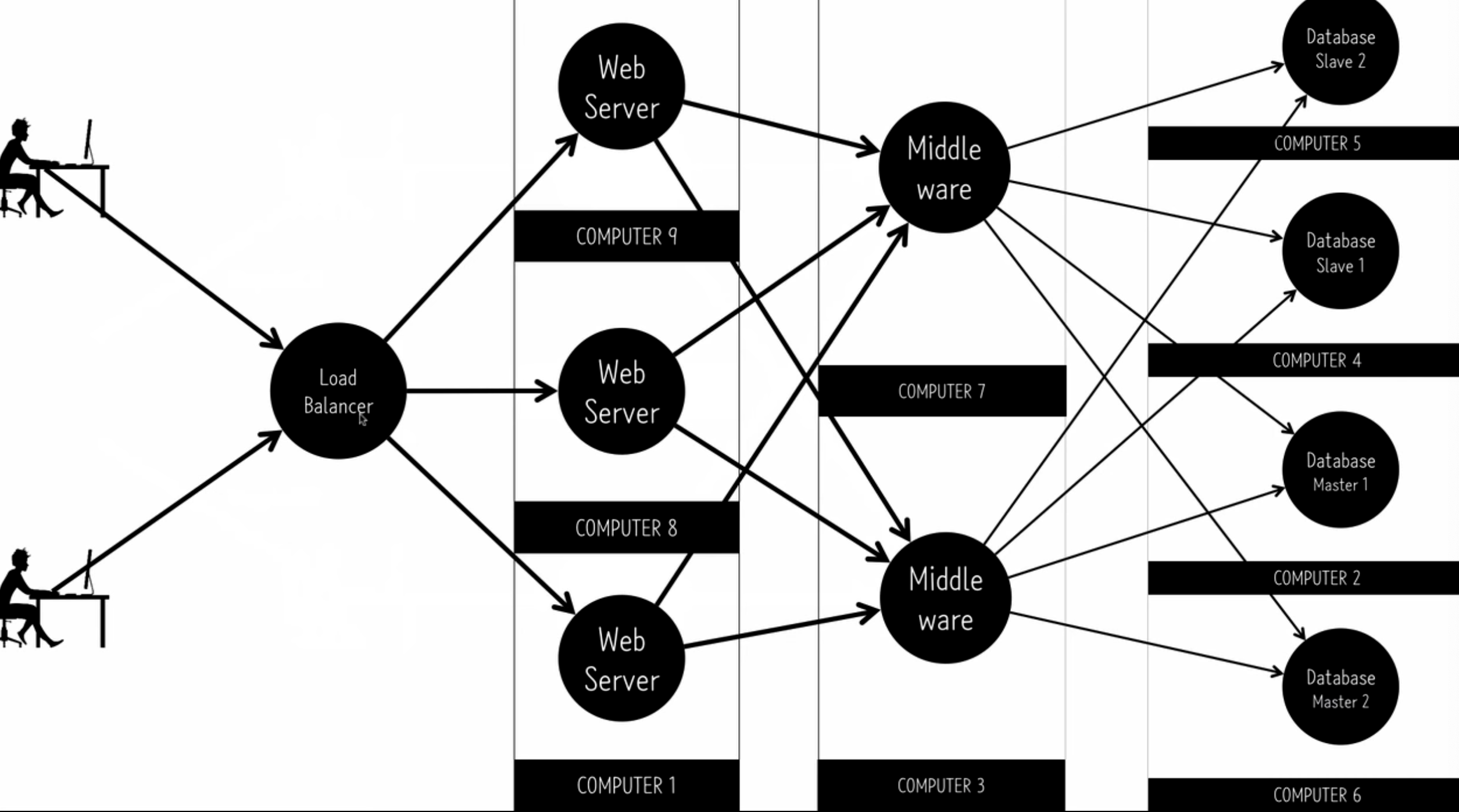
AWS - EC2 12-1 : Scale out 소개
단일 컴퓨터의 한계를 만나면 여러 컴퓨터가 만나 협력하는 것.
단, 스케일 아웃은 너무 복잡해진다.
AWS - EC2 12-2 : Scale Out의 흐름

인스턴스 하나에는

각 예시
-Web Server : 아파치
-Middle ware: java Spring
-Database : Mysql
스케일업 : 더 좋은 성능을 가진 컴퓨터로 업그레이드
스케일 아웃 : 업무를 분산해서 여러대의 컴퓨터로 처리.






사용자가 도메인이나 IP를 입력해도 결국 IP로 접속된다.


다음 영상부터 load Balancer를 알아보자.
AWS - EC2 12-3 : ELB 생성
elastic load balancer
AWS에서는 ELB를 지원해 줌.(아웃소싱)




기타 설정을 하고
아래 이미지의 DNS에 접속하면 ELB에 접속이 된다.

AWS - EC2 12-4 : ELB 적용
AWS - EC2 12-5 : ELB 주의사항
AWS - EC2 13-1 : AutoScaling 소개
컴퓨터를 자동으로 생성해서 연결하고 필요없어지면 자동으로 삭제해서 과금 발생하지 않도록하는 기능.


launch configurations : 이미지를 인스턴스로 만드는 설정
Auto Scaling Groups : Auto Scaling 정책대로 컴퓨터를 실제로 만듦
>>Create Auto Scaling Group

>>Create launch configuration

>> 내 이미지에서 클릭

>>Configure details
>>Name: 생성일로 하는편 (생활코딩에서는 )

>>이후 단계 차례로 생성
>>Create Launch configuration (Launch configuration생성 완료)

>>위 버튼 클릭하면 아래처럼 나오는데
>>설정에 해당하는 인스턴스를 어떠한 조건에서 자동으로 생성할 것인지에 대한 설정을 계속해서 진행한다.

자동으로 인스턴스를 만든다고 하면 어떤 이미지에 기반하는가 어떤타입의 인스턴스를 사용해야 하는가?
이런 컴퓨터의 형태, 성능 정의하는게 Launch configuration이고,
언제 어떤 조건에서 만들것이냐가 AutoScaling Group이다.
>> 예제로 아래와 같이 설정후 Next~클릭

1. 초기 설정을 따라 갈지
2. 인스턴스를 늘릴지 줄일지 설정

AWS - EC2 13-3 : AutoScaling Group 생성 2
AWS - EC2 13-3 : AutoScaling Group 테스트
AWS - S3 1 : 소개
파일 저장하는 서비스
장점
내구성 : 파일 유실되지 않을 확률 99.999999%
저렴한 비용 : 사용하는 만큼만 비용.
보안
확장가능
이벤트 알림 전송
AWS - RDS 1 : 소개
'AWS' 카테고리의 다른 글
| [AWS]AWS 서버에 처음 깃 클론해 본 날_220610 (0) | 2022.06.10 |
|---|
댓글